Product Summary
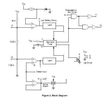
The MC14467P1 is a Low-Power CMOS Ionization Smoke Detector IC. The MC14467P1, when used with an ionization chamber and a small number of external components, will detect smoke. When smoke is sensed, an alarm is sounded via an external piezoelectric transducer and internal drivers. The MC14467P1 is designed to operate in smoke detector systems that comply with UL217 and UL268 specifications.
Parametrics
MC14467P1 absolute maximum ratings: (1)DC Supply Voltage:-0.5 to + 15 V; (2)Input Voltage, All Inputs Except Pin 8:-0.25 to VDD + 0.25 V; (3)DC Current Drain per Input Pin, Except Pin 15 = 1 mA:10 mA; (4)DC Current Drain per Output Pin:30 mA; (5)Operating Temperature Range:-10 to +60℃; (6)Storage Temperature Range:-55 to + 125℃; (7)Reverse Battery Time:5.0 s.
Features
MC14467P1 features: (1)Ionization Type with On-Chip FET Input Comparator; (2)Piezoelectric Horn Driver; (3)Guard Outputs on Both Sides of Detect Input; (4)Input-Production Diodes on the Detect Input; (5)Low-Battery Trip Point, Internally Set, can be Altered Via External Resistor; (6)Detect Threshold, Internally Set, can be Altered Via External Resistor; (7)Pulse Testing for Low Battery Uses LED for Battery Loading; (8)Comparator Outputs for Detect and Low Battery; (9)Internal Reverse Battery Protection; (10)Pb-Free Packaging Designated by Suffix Code ED and EG.
Diagrams

| Image | Part No | Mfg | Description | ![]() |
Pricing (USD) |
Quantity | ||||||||||||||||
|---|---|---|---|---|---|---|---|---|---|---|---|---|---|---|---|---|---|---|---|---|---|---|
![]() |
![]() MC14467P1 |
![]() |
![]() IC SMOKE DETECTOR 16-DIP |
![]() Data Sheet |
![]() Negotiable |
|
||||||||||||||||
| Image | Part No | Mfg | Description | ![]() |
Pricing (USD) |
Quantity | ||||||||||||||||
![]() |
![]() MC14000UB |
![]() Other |
![]() |
![]() Data Sheet |
![]() Negotiable |
|
||||||||||||||||
![]() |
![]() MC14001B |
![]() Other |
![]() |
![]() Data Sheet |
![]() Negotiable |
|
||||||||||||||||
![]() |
![]() MC14001BCP |
![]() ON Semiconductor |
![]() IC GATE NOR QUAD CMOS 14DIP |
![]() Data Sheet |
![]()
|
|
||||||||||||||||
![]() |
![]() MC14001BCPG |
![]() ON Semiconductor |
![]() Gates (AND / NAND / OR / NOR) 3-18V Quad 2-Input NOR |
![]() Data Sheet |
![]()
|
|
||||||||||||||||
![]() |
![]() MC14001BDG |
![]() ON Semiconductor |
![]() Gates (AND / NAND / OR / NOR) 3-18V Quad 2-Input NOR |
![]() Data Sheet |
![]()
|
|
||||||||||||||||
![]() |
![]() MC14001BDR2 |
![]() |
![]() IC GATE NOR QUAD CMOS 14SOIC |
![]() Data Sheet |
![]()
|
|
||||||||||||||||
(China (Mainland))












